2025-12-02 12:00 浏览量:11829 来源:品牌传播网
文/中轻万花杯酿酒质量大赛组委会:
2025年11月20日,由中国轻工业联合会主办的第十六届中国(大连)轻工商品博览会和2025中国老字号·名特新商品交易博览会在大连世界博览广场举行。同期,举办了中国酿酒产业链协同创新发展论坛、中国名优酒全民品鉴展、2025中轻万花杯酿酒质量大赛等多项活动。“一展、一赛、一会”,集产品展示、渠道拓展、趋势洞察与智慧碰撞于一体,展现中国名优酒的品质实力与文化魅力,昭示酒业突围之道。
大连是第三届全国评酒会的举办地,1979年8月在大连举办。过去46年的时间,通过本届博览会酒业相关活动,开启尘封的历史记忆,重温当时的难忘岁月,也是对文化传承酿酒匠心的致敬。
特别关注的是,主办方首次举办2025中轻万花杯酿酒质量大赛。成立大赛评审专家委员会聘任品评专家组首批成员,专家成员来自四川、贵州、山东、辽宁、吉林、黑龙江等全国酿酒核心产区。

由中国食品工业协会白酒专家委员会成员、大连酒文化博物馆创办人、辽宁省酿酒协会名誉会长,第五届全国评酒会专家组王贵玉任专家组组长;四川大学锦江学院白酒学院院长,博士生导师张文学教授;山东烟台科技学院副校长、国际葡萄酒商学院院长苏东平;中国食品工业协会白酒品酒大师、酒业泰斗高月明先生之女高军,三位资深专家分别担任副组长。
评审专家组成员有:国家一级品酒师、辽宁省酿酒协会常务副会长刘立新;中国食品工业协会白酒专业委员会白酒评酒委员,中国酒业协会国家级白酒评酒委员,玉泉酒业总经理张嘉鑫;果酒产业生态增值联盟秘书长、四川省果酒与葡萄酒协会执行会长周劲松;中国评酒大师、国家白酒评委、黑龙江龙门福地酒业总经理侯晓波;国家一级品酒师,吉林省食品协会酒文化研究会秘书长何以琳;中国副食品流通协会酒专委会委员、ISGC国际烈酒(中国)大奖赛评委夏冰;人文经济学白酒专家,工信部工业文化发展中心中国白酒老作坊申报世界文化遗产联合机构顾问专家何冰;中国品酒师、中国酒庄创新研究院院长、中国食药安全促进会酿酒与发酵产区分会秘书长叶青。
本次大赛征集来自全国各酿酒产区包含白酒、葡萄酒、黄酒、果酒、啤酒等品类,90余家名优酒、130余款产品参与,共同带来一场品质、品牌、文化并举的美酒盛宴。组委会还向社会征集了20名年龄段在25-35岁的年轻消费者,作为“特别评委”参与对参赛酒样的综合评价参考,吸取年轻消费者的味觉新主张。参赛的酒类产品进行抽样,并委托泸州职业技术学院中国酒业学院专业检测机构对选送的产品进行相关指标的检测。
品评专家用“观、闻、品、评”的盲评方式对申报参评的产品进行综合品评。百余款产品凭借产品品质、市场口碑、行业地位、风味创新等突出表现,分别获得“大金奖、金奖、银奖”以及“卓越贡献奖”、“影响力品牌奖”、“创新力产品奖”荣誉。
在11月20 日大连世界博览广场举行的“中轻万花杯酿酒质量大赛颁奖礼”现场,共同见证这场酒业品质的至高荣耀盛典!
2025中轻万花杯酿酒质量大赛获奖产品企业推荐:
荔枝庄园荔枝酒
广东荔枝庄园酒业有限公司首次应邀参加博览会,多维度精彩闪耀大连:精装展位亮相博览会,多款荔枝酒产品荣获“中轻万花杯”酿酒质量大赛大金奖、金奖、银奖,创新力产品奖,荔枝系列酒和荔枝果醋、苏打天然水成为博览会欢迎晚宴指定用酒用水,荔枝庄园董事长吴汶高主题分享,荔枝庄园产品品鉴会在大连举行……

荔枝庄园以精装展位的形式出现在博览会现场,荔枝酒、荔枝葡萄酒、荔枝精酿白酒、荔枝白兰地等系列荔枝酒,以及荔枝果醋、苏打天然水等饮料产品,齐齐亮相博览会,不仅吸引来了众多的大连市民,也吸引了来自全国各地的酒业同行,大家细细品尝荔枝系列酒和饮料。欢迎晚宴,近300名嘉宾应邀出席,荔枝庄园的荔枝系列酒和荔枝果醋、苏打天然水作为博览会欢迎晚宴指定用酒用水,亮相欢迎晚宴,受到众多嘉宾的喜爱和好评。

荔枝庄园凭借卓越的品质和实力,获得了多项奖项。其中:南果王53%vol烈酒获得大金奖; 南果王40%vol白兰地获得金奖; 南果王荔枝葡萄酒获得银奖,同时获得“创新力产品奖”。
在品牌企业分享环节,荔枝庄园董事长吴汶高以“荔枝庄园的酒旅之道与风味创新”为主题进行了分享。他说,广东荔枝庄园酒业从2013年正式启动“荔枝庄园”项目建设,至今累计投资约5亿多元,已成为国内极具规模和影响力的荔枝酒、荔枝果醋、荔枝苏打水等产品的生产企业,持续弘扬荔枝和荔枝酒文化魅力,引领果酒新潮流。
近两年,在品质产品、市场品牌、酒旅文化等多方面不断取得新突破,打造出岭南荔枝酒的一张亮丽名片,与国人和世界朋友共同品味美好。

荔枝庄园在原料上优中选优,在酿造上把控每一个细节,引进先进的生产设备和技术,与天津科技大学合作成立岭南荔枝技术研发中心,多种荔枝酒酿造方法获得国家发明专利。荔枝庄园旗下的荔枝XO、荔枝烈酒、荔枝果酒、荔枝葡萄酒等“南果王”系列;荔枝气泡果醋、苏打天然水等“美荔气质”系列;饮用天然水“观阁仙泉”系列等产品获誉无数,包括第三届CFWA中国果酒大奖赛获4金3银,第四届CFWA中国果酒大奖赛获1金1银,第四届“中食杯”传统发酵食品创新大赛获金奖和包装奖等。同时,荔枝庄园不仅是国家农业农村部、财政部获批的“广东岭南荔枝优势特色产业集群项目”,还经过中国酒庄分级管理评价委员会评价通过成为全国第一个特级果酒酒庄。
乘着体验经济、酒旅融合的东风,荔枝庄园不仅致力于将荔枝酒重点打造成城市特色产品,还打造了与荔枝酒深度绑定的“大唐荔妃城”康旅项目,已于2024年12月正式开园对外展示。该项目依托当地丰富的荔枝资源与文化底蕴,集历史文化展示、工业旅游观光、休闲娱乐体验为一体。

2024年,香港荔枝庄园酒业有限公司成立,荔枝庄园系列产品已在香港上市销售,在香港设立的中国酒获奖特色产品体验馆也已开业运营。10月23-26日,荔枝庄园参加了香港政府主办的香港美酒佳肴巡礼展,系列产品受到世界各国酒友一致好评,现场销售和预订将近10万元港币。同时,香港荔枝庄园酒业公司与香港旅游协会合作筹划惠港两地酒旅文化活动将于12月份接待两团试运行。荔枝庄园系列产品走出国门后,在澳大利亚消费市场也获得高度好评。
未来,荔枝庄园将坚持打造种植、酿造、文旅全链条生态,让粤港澳大湾区的惠州“荔香”飘向全球,共同描绘经济蓬勃、产业振兴、文旅腾跃的绝美画卷。
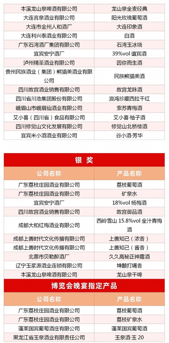
获奖大名单




上一篇:酿酒质量大赛获奖产品企业推荐:大珍·珍酒-2025中国酒业现象级爆款产品
下一篇:酿酒质量大赛获奖产品企业推荐:国宾酒庄-酿造一瓶国人的高品质葡萄酒