2025-12-30 10:05 浏览量:23259 来源:品牌传播网
李后强:成都市社会科学界联合会主席、四川省社会科学院教授
第宝锋:四川大学-香港理工大学灾后重建与管理学院院长、教授
共同富裕是社会主义的本质要求,是人民群众的共同期盼,也是中国式现代化的重要特征。近年来,在党中央正确领导下,我国在推进共同富裕的实践中,通过借鉴数学领域的里奇流(Ricci flow)思路与方法,为破解发展不平衡难题提供了新思路。我们以浙江示范区和攀枝花试验区为例,探讨这一方法在缩小区域、城乡、收入三大差距中的应用与成效。

一、里奇流方法:解决不平衡问题的新思维
里奇流(Ricci flow)原为微分几何中的重要概念,由数学家理查德·汉密尔顿于1982年提出,其核心方程为∂gij/∂t=-2Rij,描述流形上的度量如何随时间演化而消除不规则性。其中,gij是流形的度量张量,表示流形上点之间的距离关系;Rij是里奇曲率张量,描述流形的弯曲程度;t是描述流形演化的参数,通常被解释为时间。这些参数都可以进一步细化,与实际工作紧密结合。该方程表明,度量张量随时间的变化率与负的里奇曲率张量成正比。这意味着高曲率区域的度量收缩较快,而低曲率区域的度量收缩较慢,从而导致曲率逐渐均匀化。将里奇流工具应用于共同富裕实践,体现了系统观念和整体思维,核心在于认识到发展不平衡本质上是社会经济“流形”上的“曲率不均”。我们在前面的研究中曾经指出,里奇流中的“时空与物质”就是经济社会,“手术”就是我们要实施的工程与项目,这些思想正是消除区域发展不平衡、不协调、不充分需要的理念与方略。中国式现代化是“并联式”发展过程,共同富裕不是平均主义,而是在差异化发展基础上的协同共进。里奇流方法具有六大特性:内蕴性、演化性、直观性、物质性、能动性和敏感性。将其转化为共同富裕的方法论,意味着承认差异存在,但通过持续动态的调整,逐步消除不平等性,最终实现均衡协调发展。这与党中央强调的“在做大蛋糕的同时分好蛋糕”的辩证法高度契合。
二、浙江示范区:里奇流思维的系统实践
作为高质量发展建设共同富裕示范区,浙江积极探索以里奇流思维推进区域协调发展,通过“强城、兴村、融合”三篇文章,精准针对地区、城乡和收入三大差距。

1. “强城”:提升县域承载力,打造区域增长极
浙江着力提升县城承载能力,增强县城产业辐射带动力。通过优化县域空间布局,促进产业集群、人口集中、服务集成。目前,省级及以上产业园区工业增加值占县域工业增加值比重已达78.6%,形成了强大的区域增长动力引擎。
针对山区海岛县这一共同富裕主战场,浙江建立了分类动态调整机制,实施“1+3”帮扶机制。特别是通过首批28条“县城—中心镇—重点村”发展轴的建设,促进了城乡要素的顺畅流动。
2. “兴村”:片区组团发展,激活乡村内生动力
浙江破解单个村庄资源分散、力量薄弱困境的关键在于片区组团发展。全省已建设226个省级重点村片区组团,辐射带动1447个周边村协同发展。例如,天台县塔后村联合周边7个村成立“大塔后片区”,形成集种植、加工、销售、旅游、康养于一体的产业格局。海宁市大桃园片区联动3镇12村发展花卉、稻米、果蔬三大亿元产业,到2024年底,片区内村集体经营性收入平均增长34.8%,村民收入增长28.3%。
在推动“土特产富”全链发展方面,浙江取得了显著成效。以常山胡柚为例,围绕一颗果,已开发了八大类108款产品,拥有21家深加工企业,产业总产值有望突破70亿元。
3. “融合”:疏通区域脉络,促进城乡双向奔赴
浙江创新提出“县城—中心镇—重点村”发展轴概念,已公布87条省级发展轴,覆盖超七成县域常住人口。在嘉兴南湖,凤桥镇三星村依托“共富101·科创赋能”发展轴拓展“大三星”片区产业空间,推出旅游“护照一本通”,设计6条共富文旅线路,今年已吸引游客超42万人次,乡村业态总营收突破7881万元。
同时,浙江深入推进基本公共服务一体化改革,分两批推广39项改革试点经验。在湖州南浔,县域医共体建设打破身份、编制限制,推动优质医疗资源下沉,有效促进了公共服务均等化。

三、攀枝花试验区:里奇流方法的地区实践
攀枝花作为共同富裕试验区,针对地区特点,探索出了一条独具特色的共同富裕路径,2024年攀枝花人均GDP11.4万元,排名全省第一,年收入超过10万元的家庭占比突破了50%,体现了里奇流方法中的内蕴性演化原则。
1. 四化同步锻造内生动力
攀枝花以办工业的理念推进共同富裕实践,坚持“四化同步”引领发展路径,在新型工业化方面,集成推进氢能技术创新中心、钒钛研发中心等创新平台,2024年规上工业增加值增长9%,高于全省2.4个百分点。在农业现代化方面,强化农业科技支撑,建成5个国家级农业产业强镇和5个省级现代农业园区。通过培育农村创富共同体,建立联户、联村、联企、联资“四联”机制,形成25个农村创富样本,2024年农村居民人均可支配收入达2.45万元,排名全省第二。
2. 三大改革创立共建共享模式
攀枝花实施了三大改革创新:一是低收入群体托底机制改革,建立市、县、乡、村四级贯通监测预警体系,覆盖53.7万低收入及边缘群体,实现家庭年收入低于3万元情况“动态清零”。二是公共服务均等化实现机制改革,68项基本公共服务实现常住人口全覆盖,占比82%。三是共同富裕多元化投入机制改革,设立5亿元共同富裕专项资金,推出“共富保”系列产品。
3. 共同体培育促进利益联结
攀枝花创新培育四大创富共同体:农村创富共同体、攀果创富共同体、钒钛创富共同体和康养创富共同体。其中,围绕芒果、枇杷等特色水果构建“五良”融合社会化服务体系,建成特色水果基地126万亩,带动14万人从事种植加工,户均增收10%左右。全市超过77%的村集体收入达到10万元以上。
四、奇流方法的核心维度
评估里奇流方法在缩小地区、城乡、收入“三大差距”方面的应用成效,需要一套理论创新与实证测量的科学框架。这套框架不仅关注宏观的结构性变化,也重视发展成果在微观个体层面的真实感受。它需要结合传统统计指标与前沿的几何流形分析思想。从三个维度展开,具体指标可参考下表。
评估维度——核心指标——里奇流方法赋能点
1.区域均衡度。核心指标是地区人均GDP变异系数 / 经济地理流形曲率。里奇流方法将区域视为经济流形,量化其曲率从“高而不均”到“平滑协同”的演化过程。
2.城乡融合度。核心指标是城乡居民收入倍差 / 公共服务均等化实现度。里奇流方法评估城乡“发展曲面”的平坦化程度,监测要素双向流动的顺畅性。
3.收入分配度。核心指标是基尼系数 / 中等收入群体比例。 里奇流方法分析收入分布在流形上的演化,观察是否从“尖峰厚尾”向“橄榄型”结构平滑化。
科学的评估依赖于高质量的数据和动态监测体系,评估维度也可以增加,比如公共服务。数据基石包括——需要整合宏观经济数据(如GDP、财政收入)、社会人口数据(如常住人口、城镇化率)和高维行为数据(如数字支付流量、人才流动数据),以构建反映区域社会经济联系的动态图。可以借鉴温州“数智赋能”的统计服务体系,建立“监测-预警-决策”的闭环管理机制。通过对上述指标体系的持续观测,利用里奇流模拟不同政策干预下系统的发展路径,对可能出现的“奇点”(如局部差距扩大风险)进行干预。量化评估不止于计算数字,更在于深度解读。可借鉴仁和区的“四级创富共富推进指数”编制经验,采用熵权法等客观赋权方法确定各指标权重,结合TOPSIS等方法进行综合排序,计算出一个综合反映共富推进水平的指数。通过计算动态图中节点和边的Ollivier-Ricci曲率,可以识别出网络中的“结构瓶颈”或“压力源头”。例如,若发现某个边缘乡镇与区域经济中心的连接曲率持续为负值,即可精准定位其被边缘化的风险。通过模拟在“无为”情境下区域经济流形的可能演化状态,并将其与实际观测数据进行对比,从而估算出里奇流方法干预带来的净效应。
将里奇流思想与多维度量化指标相结合,能够将共同富裕的进程从宏观叙事转化为可测量、可分析、可优化的系统性工程。这种评估不仅是为了“打分”,更是为了精准诊断问题、洞察演化动力,从而为政策制定提供科学依据,最终服务于持续缩小“三大差距”的战略目标。
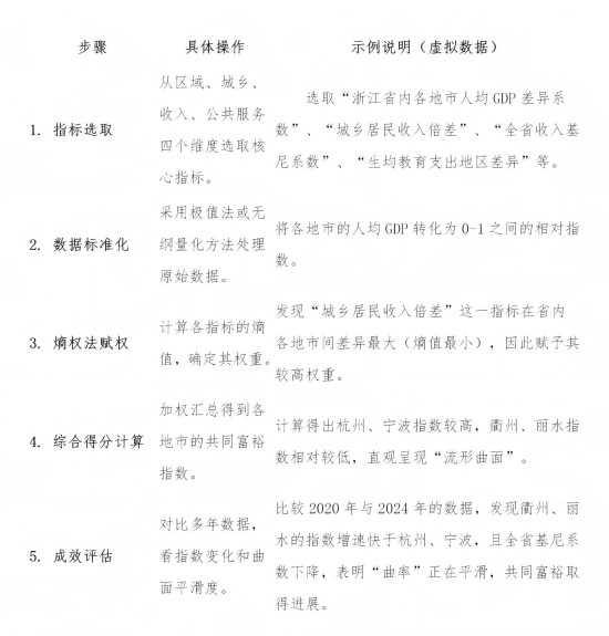
五、量化计算的核心步骤
在确定指标后,可以借鉴里奇流的思想和现有计量方法进行计算。
1、数据标准化与权重确定。由于各指标量纲不同,首先需进行标准化处理。推荐使用熵值法进行客观赋权。该方法根据各项指标的变异程度(信息熵)来确定权重,变异程度越大的指标权重越高,这符合里奇流方法关注“不规则性”和“敏感性”的特性。
2、综合指数测算与“曲率”可视化。将标准化后的数据与权重结合,可计算得出一个共同富裕综合指数,用以反映整体演进水平。更关键的是,可以绘制各地区该指数的时空演化图。将指数值映射到地理空间上,形成一张“经济社会发展流形图”,其上的“高峰”与“洼地”便直观展示了发展的不平衡性。
3、动态监测与“演化方程”模拟。这是里奇流方法的核心。需要追踪上述指数和曲面在多年间的变化。可以通过构建动态面板模型或利用马尔可夫链(Markov chain)来分析共同富裕水平的状态转移概率,这类似于分析流形度规的演化路径。政策干预(即“手术”)的效果,可以通过双重差分模型(DID)等方法进行净效应评估。以评估浙江省共同富裕示范区建设成效为例,一个简化的计算流程如下。

六、方法应用的难点与展望
将里奇流工具完美应用于社会经济分析仍面临挑战——
1.数据粒度要求高:需要详尽的县域乃至微观家庭层面的长时期面板数据。
2.因果识别难度大:精准识别政策“手术”对系统演化的净影响,需要精巧的计量经济学设计。
3.理论模型的本土化:需要将抽象的数学方程转化为符合中国区域发展特点的可计算模型。
尽管有挑战,但里奇流框架为我们提供了从系统、动态、内生的视角来审视共同富裕进程的强大思维工具。它强调的是通过持续的内蕴性演化和精准干预,实现社会经济“流形”的平滑化,最终迈向均衡发展。
里奇流方法在共同富裕评估领域展现出独特的价值。它通过将区域经济发展差异视为社会经济“流形”上的“曲率不均”,为理解和发展不平衡问题提供了新的视角和分析工具。下面的表格梳理了这方面的核心进展。

努力方向——1,数据粒度与模型精度,如何将抽象的数学方程转化为符合中国区域发展特点的可计算模型,仍需深入探索;2.因果识别机制的深化,需要更精巧的计量经济学设计(如使用双重差分模型等),来精准识别政策“手术”对系统演化的净效应;3.多维度指标的整合,未来的研究需要更好地将物质生活、精神生活、生态环境、社会环境与公共服务等多维福祉指标纳入统一的里奇流分析框架中;4.动态监测与预警系统的构建:最终目标是建立“监测-预警-决策”的闭环管理机制,通过对指标体系的持续观测和里奇流模拟,对可能出现的问题进行预防。
七、里奇流方法助推共同富裕实践的启示
从浙江和攀枝花的实践来看,运用里奇流方法推进共同富裕具有以下重要启示。
1. 系统观念引领全局谋划 。共同富裕不是单一政策问题,而是需要系统谋划的复杂工程。浙江和攀枝花的成功实践表明,必须将共同富裕视为系统工程,统筹推进各项举措。正如蔡昉教授指出,共同富裕需要把目的和手段更好结合,既要“尽力而为”,又要“量力而行”。
2. 差异化协同取代零和博弈 。区域协调要遵守“差异协同”原则,抛弃“零和博弈”,建立利益共享机制。浙江的山海协作、攀枝花的钒钛创富共同体都是差异协同的典型案例。这种协同效应促进了先富带后富、区域共同富的良好局面。
3. 动态平衡避免奇点风险 。里奇流可通过“手术”避免演化中出现“奇点”。共同富裕进程中也需要建立风险防范机制,如浙江建立的多元化投入机制和攀枝花的低收入群体托底机制,都是防止发展中出现“奇点”的创新实践。
基于里奇流方法的科学原理,未来推进共同富裕应当重点关注以下路径。
一是强化创新策源能力。要加快促进各类先进生产要素向发展新质生产力顺畅流动,不断增强高质量科技创新成果供给。
二是完善区域利益补偿机制。先富地区要通过多种方式带动后富地区,建立可持续的利益补偿机制。浙江的山海协作和攀枝花的共同体模式提供了有益经验。
三是推动城乡要素高效配置。深化要素市场化配置改革,促进城乡要素双向流动。浙江的有些企业为村民提供固定工作岗位,基本解决了本地有就业意愿的低收入农户的工作问题。
四是构建亲贫财政体系。政府通过建立亲贫财政体系,将来自高收入者的税收转化为对低收入者的转移支付和公共服务。
五是激发市场主体活力。全面加强“三支队伍”建设,打造勇创新敢争先、能担当善作为的中国式现代化建设者大军。
浙江示范区和攀枝花试验区的实践表明,只要思路和方法正确,共同富裕这一世界性难题是可能被破解的。随着里奇流方法的深入推广,中国必将在大范围空间实现“各美其美、美美与共”的现代化新图景,使高质量发展成果更多更公平惠及全体人民,不断提升人民群众的获得感、幸福感、安全感。(2025年12月29日)
上一篇:工业和信息化部工业文化发展中心孙星谈历史经典产业传承与创新发展
下一篇:茅台集团:想尽一切办法尽最大努力防止价格炒作